☰
search
logout
Menu
❄️ RocketSeat
❄️ Arte | Tipográfia | Estratégia | vendas | Design
❄️ Nicho Adulto | AI | Motion | Mentorias | Facebook
❄️ Coleção: Edição de Vídeos - Mateus Ferreira
❄️ Coleção: Thiago Finch
❄️ DROPSHIPPING | E-COMMERCE | Mercado Pago
❄️ Motion | Blender | 3D | Social Media | Carrossel
❄️ EBAC | Photoshop | Publicidade | Design | Adobe
❄️ Flask | Bootcamp | C# | Python | NodeJS | React
❄️ CURSOS | ALURA
❄️ IDIOMAS | INGLÊS | Alemã | Tradução
❄️ TRADER | LÓGICA DO PREÇO
❄️ DROPSHIPPING E E-COMMERCE
❄️ AI
❄️ ZDM
❄️ ALURA @TODOS
❄️ PREMUIN
villa
/
Introdução à Programação
/
02 - Pensamento Computacional
/
05 - Resolução - Módulo 1
Outros
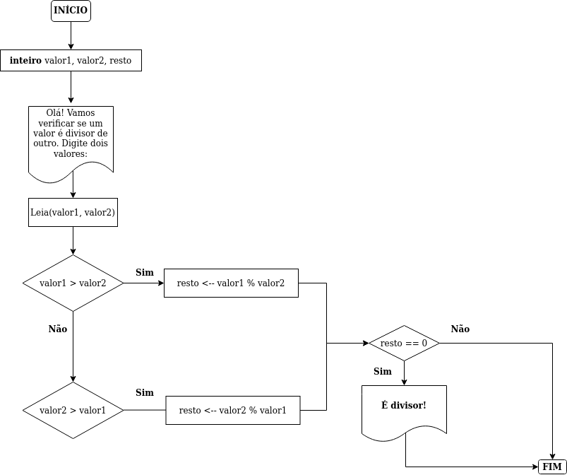
DRAWIO
Material de apoio_1.drawio
cloud_download
PNG
Material de apoio_2.png
cloud_download
PNG
Material de apoio_3.png
cloud_download
PDF
Material de apoio_4.pdf
cloud_download
SB3
Material de apoio_5.sb3
cloud_download
PNG
Material de apoio_6.png
cloud_download
Aulas
Aula
cloud_download
↑
Status do Download
×
Arquivo:
hourglass_empty
Iniciando download...
0 MB de 0 MB
0%
hourglass_empty
0%